Caprinide
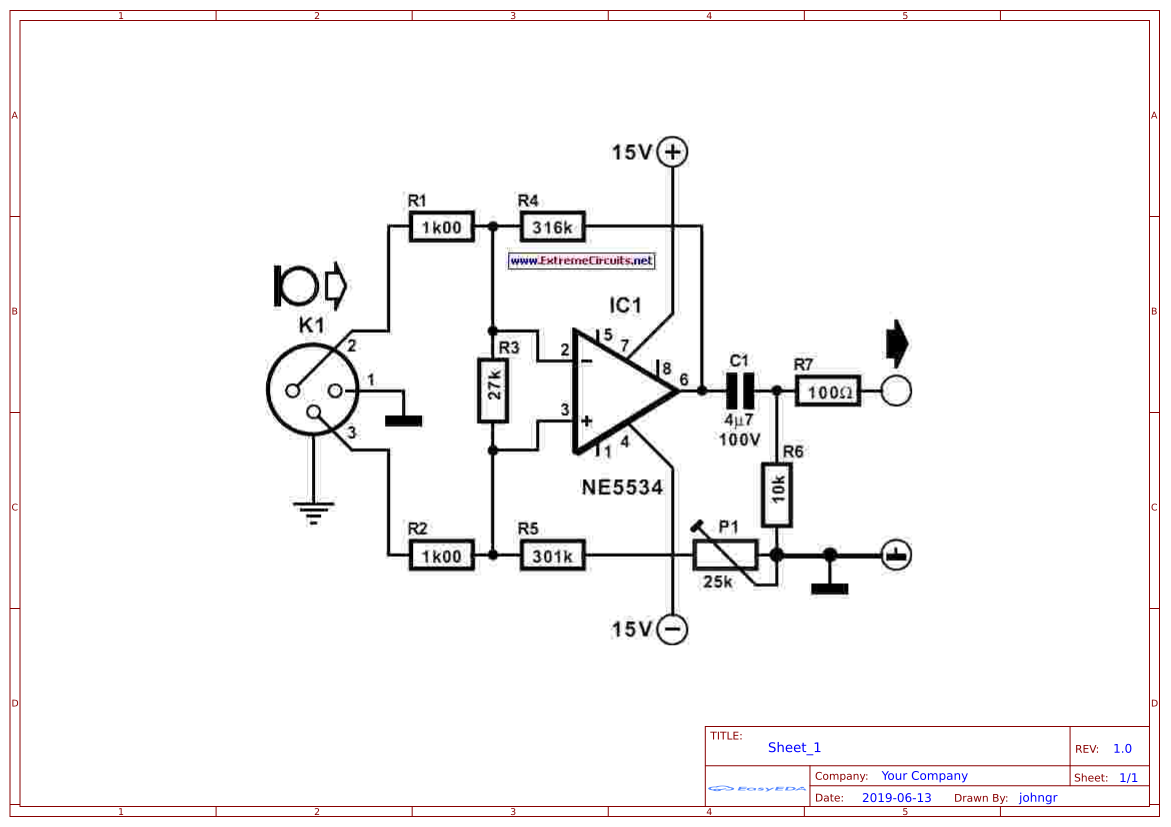
Balanced Mic Preamp - What does a mic preamp do?